Making an application for services
We have a specialist Developer Services team to guide you through your new connection and can arrange for a site survey and quotation for the work required.
We have a single process for handling small and larger developments. It is designed to capture all the data our Developer Services team need to create a quote for your new connection to our water network.
Before submitting the application form please make sure you have all the available information and documents to hand. Please find below the checklist of possible information that may be required:
- Location plan preferred scale of 1:2500
- Site layout plan (preferred scales of 1:250, 1:500 or 1:750)
- Plan showing the connection 'Point of Connection' and pipe run for the individual plot/s and any 'Temporary Builders Supplies' is included?
- Details of existing utility services on, or next to, the site
- Plan showing designated utility services strips
- Plan of any area proposed for adoption by Highways Authority has been included?
- Risk assessment for water pipes has been included
- Pipe layout plan
- Internal pipe schematic
- The Health and Safety Executive (HSE) F10 notice
- If your development is for trade, business or community use, and will last longer than 30 days we will need a copy of your HSE F10 notice
- Written permission from the landowner of any privately-owned land we need to cross to lay your pipe
- Sprinkler system schematics for the site
- If you require a 'Fire Supply', the schematics for the system
Please note: If you are planning to develop premises that will have a new postal address, we require all new postal addresses along with the local authority reference (UPRN) before we can carry out the connections.
You can download a copy of this checklist here.
If you are planning to develop premises that will have a new postal address, you must seek the postal addresses from the appropriate Planning Authority at the earliest opportunity to avoid any delay in getting your new connections. Details of how to do this can be found through the following list of Planning Authorities.
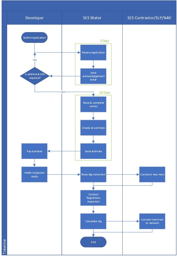
Once we have confirmed we have received all the above we will provide an estimate for the work required within 28 calendar days. Please familiarise yourself with our New Connections process, it gives you an overview of the process you are following and will help you with planning your build and administration tasks:

We fully understand that this can be a complicated area. Therefore we of course can tailor your specific requirements with our specialist in-house design team to guide you through your new connection.
New housing or commercial development requiring a water main extended into the site for connections to be made, we can provide a full quotation, design and delivery service, but you do have a number of choices for how you pay or arrange for the work to be carried out. You can choose to appoint your own accredited contractor known as a Self-Lay Provider (SLP) to work with you to install the pipework. For more information see our charges information further down this page and we also have a list of approved SLPs working in our area.
Before you start work, we recommend you read the guidance in our How to lay a new supply pipe factsheet, our Non Household Metering Policy, our Household Metering Policy and our Bulk Metering Policy for new developments.
All supporting documentation (including your application if you decided to print this off) can be emailed to our Developer Services team at developerservices@seswater.co.uk.
To make an online application, please fill out our new connections application form, or if you prefer, you can also post or email the application by downloading a copy of the 'New Connections' application form here.
If you have an enquiry before deciding to make an application then please contact us using one of the following methods:
- Email: developerservices@seswater.co.uk
- Letter: SES Water, London Road, Redhill, Surrey, RH1 1LJ
Our charges
There is an infrastructure charge for each new connection. This charge is used for the purpose of improving the capacity of our pipe network to avoid new development having a detrimental impact on pressure and flow for all customers served by our network. If you are just replacing 'like for like' the infrastructure charge may not apply.
The same principle applies for sewerage. When you apply to us for a connection, we will charge for the Water charge and also the Sewerage charge where the connection is located within the Thames Water sewerage area. Please use this link to the see the Thames Water area. If your connection is in the Southern Water sewerage area then we pass the details of the water application to Southern Water who will raise a separate invoice for the infrastructure charge.
Our regulator, Ofwat, sets charging levels to make allowance for previous or multiple use of water at a site. For further information please visit https://www.ofwat.gov.uk/developers/.
Where we lay the service connections and any new mains where required, the costs we quote will include the actual direct costs incurred by the works plus:
- Our costs for managing the works
- Traffic management costs to comply with street-works regulations
- Other costs such as re-surveys for failed regulation checks and unplanned re-phasing by the applicant
Where the charge we require before work commences is more than the overall cost of delivering the work we re-imburse the difference. On occasions where unforeseen circumstances arise on-site, we are allowed to seek further costs.
We use HM Revenue & Customs’ interpretation of VAT legislation as our guide on how to correctly charge VAT on the services we provide. Our work attracts a different rate of VAT according to the type of service we are supplying, the type of property involved and where the work is being carried out. In most cases VAT is applicable either at standard or zero rate.
We publish our charges annually. The documents for the current and forthcoming years are provided below and contain detail on all matters relating to charges. We recommend these are referred to:





